黄芪药食同源现状分析
宋沁洁 杨新荣 李国峰 李咸慰 吴红伟 李东辉 李越峰
甘肃中医药大学药学院 甘肃省中药质量与标准研究重点实验室 甘肃省中药制药工艺工程研究中心
黄芪为豆科植物膜荚黄芪Astragalus membranaceus(Fisch.)Bge. 或蒙古黄芪Astragalus membranaceus(Fisch.)Bge.var.mongholicus(Bge.)Hsiao的干燥根,其味甘,性微温,有补气升阳、固表止汗、利水消肿、脱毒生肌之功效。在2021版药食同源目录大全就包括了黄芪、党参、肉苁蓉、西洋参及灵芝等。黄芪因具有“补气之圣药”的美誉,从古至今,关于黄芪的食疗方流传甚多,其药膳饮食也广受欢迎。但当前黄芪相关的产品开发研究较少、形式单一,严重阻碍了黄芪在养生保健行业的发展前景。鉴于此,本文通过查阅文献就黄芪的临床应用与药食同源现况进行综述,为后期继续开发黄芪系列产品提供参考。
1 黄芪药用方面
黄芪具有“补药之长”,有“补气之要药”、“疮家圣药”之美称。黄芪在临床上单用多以为生品及其炮制品为主,黄芪的配伍使用多以增强疗效为目的,也可在临床上以制成剂型应用,在一定程度上提高了药物的生物利用度。笔者现将黄芪的临床应用通过单用、配伍、制剂三方面进行阐述。
1.1 黄芪单用
在临床治疗研究中发现,黄芪单用也可达到一定的治疗效果。现已有研究将单味生黄芪用水煎煮后代茶饮以起到益卫气、养营气的功效,使脚痿软乏力的为主症的痱病患者得以痊愈。另有研究发现单味黄芪煎剂也可促进药物对患高脂血症大鼠的降脂作用。黄芪总黄酮通过抑制miRNA-21表达、阻断上皮间质转化过程从而达到减缓大鼠肺纤维化的目的。此外,梁晓亚等发现黄芪具有逆转由电离辐射导致的机体免疫力低下、造血抑制、淋巴水肿,改善患者生存质量,但目前该研究未对黄芪发挥抗辐射作用的具体活性成分与机制进一步探索。
1.2 黄芪与其他药配伍
黄芪在临床上常用规格有生黄芪、蜜炙黄芪、盐制黄芪、麸制黄芪等,且黄芪的用量与配伍可影响临床疗效。但值得注意的是黄芪在临床使用中并非用量越多越好,而是在中医药理论及医学著作下对中药的量效关系的指导,如“红花多用则破留血,少用养血”。而对于黄芪的用量,现有学者就对黄芪单味药及复方的研究进行黄芪量效关系总结,如黄芪配伍白术在治疗肛肠病术后创面愈合时重用生黄芪30 g,但距完整体系仍具有一定距离。黄芪还可通过与白术、丹参、当归、防己、桂枝、山茱萸、益母草、白及等不同的中药配伍,进而增强了临床疗效及扩大了黄芪的用药范围。
黄芪的配伍使用在医学古籍中有记载,如《金匮要略》中记载了以治气虚里寒症为主的黄芪建中汤是由黄芪、大枣、白芍等组成。在《内外伤辨惑论》一书中记载了由黄芪、当归配伍组成的当归补血汤可用于补气生血;由白术、人参、黄芪等组成的补中益气汤具有补中升阳的功效。《究原方》记载的玉屏风散是由防风、白术、黄芪配伍组成的,可益气固表止汗。记载于《济生方》的归脾汤由人参、黄芪、甘草、白术组成,该方可通过补脾益气达到生血的功效。此外,记载于《医林改错》中的补阳还五汤中重用君药生黄芪,以加强补气及活血的功效。当前,现代药理学研究表明,黄芪配伍后可增强疗效,孙若岚等研究了经典药对“黄芪-莪术”对患结肠癌小鼠的治疗作用,发现当黄芪、莪术配比为1:1时,对肿瘤的抑制作用的最佳,这为后期临床治疗结肠癌提供了依据。另有研究采用网络药理学分析,将“黄芪-鸡血藤”药对进行挖掘发现该药对通过调节PIK3CA(P110 catalytic α subunit of phosphoinositol 3 kinase, PIK3CA)、白细胞介素-6、肿瘤坏死因子等关键靶点,调控机体代谢水平进而治疗白细胞减少症。刘倩分析发现药对“黄芪-葛根”配伍后可对糖尿病大鼠有调节血糖、血脂及炎症的作用。张冬等通过对“黄芪-丹参”药对配伍后其化学成分的变化及药理作用研究,发现二者配伍后活性物质发生相互作用后产生新活性物质,另外,研究也发现该药对还可激活Wnt信号转导通路和酪氨酸蛋白激酶/信号转导与转录激活因子(janus kinase signal transducerand activator of transcription, JAK/ATAT)通路中的关键蛋白改善肝肾纤维化。欧阳波研究发现冰片配伍黄芪甲苷、三七总皂苷后可激活Notch信号通路、上调VEGF(Vascular Endothelial Growth Factor,VEGF)表达,对脑缺血再灌注损伤大鼠的神经起保护作用。黄芪多糖与淫羊藿总黄酮配伍可对去势骨质疏松的大鼠有治疗保护作用,具体表现为大鼠骨干质量、骨灰质量、骨钙及骨磷的含量均明显升高。
1.3 黄芪的相关制剂
随着中药药理学、中药药剂学、分子生物学、中药化学等学科的不断发展进步与互相交融以及人们对于疾病的深入探索,中药的给药形式日益完善,剂型的研究水平也不断提高。选用合理的剂型可高效发挥药物的疗效,也可提高药物的生物利用度,并且针对同一药物若剂型不同,其发挥的药效作用也有所不同。
目前临床上应用的黄芪制剂种类繁多,如黄芪口服液,该制剂对慢性心力衰竭、心肌纤维化类患者,常用于临床预后干预方面,也在辅助化疗治疗老年肺癌方面有较为显著的效果。药典中记载的黄芪颗粒可补气固表、利尿、生肌,亦有研究发现黄芪颗粒可用来改善患有支原体肺炎和心肌损害病人的心肌功能。临床用黄芪注射液可通过改善溃疡性结肠炎患者的炎症因子水平治疗急性肺损伤患者、延缓慢性肾衰竭。黄芪胶囊在临床常用来改善甲状腺患者的自身免疫反应。相关研究表明,黄芪药物也可治疗过敏性鼻炎,早期在临床使用的复方黄芪鼻腔喷雾有较好的临床效果。随着制剂技术的改进,给药系统更加完善,黄芪纳米微粒、黄芪多糖脂质体等的出现及运用使黄芪更有效地在临床发挥作用。
此外,在临床用药中中药和西药也常联合使用,如黄芪可联合依诺肝素钠来治疗妊娠中期严重羊水过少,也可联合二甲双胍改善Π型糖尿病患者的胰岛素抵抗并提高胰岛素分泌指数水平;也可联合维生素C治疗病毒性心肌炎等;亦可将黄芪提取化学成分或制成剂型与西药进行配伍,也可将黄芪注射液可联合布地奈德雾化治疗支气管哮喘,与联合磷酸肌酸钠治疗病毒性心肌炎;另有黄芪胶囊可联合缬沙坦治疗高血压肾病,改善肾功能,降低血压水平;黄芪颗粒氢化可的松琥珀酸钠治疗过敏性紫癜,联合门冬胰岛素治疗妊娠糖尿病,联合丙酸氟替卡松治疗婴幼儿哮喘等。
2 黄芪食用方面
在《千金要方食治篇》中孙思邈提出食治重于药治的思想观念,这一理念对于我国食疗养生学的发展有着重大而深远的意义。《食疗本草》一书的出现促进了食疗养生学的发展,将其推向新的阶段。《食性本草》、《日用本草》、《饮膳正要》、《饮食须知》等著作的问世推动了中医食疗学的向前发展。其中药膳体现着寓医于食的特点。苏轼在《善脾》一诗中写道“固脾节饮水,游乐多行走。盘腿擦涌泉,闲坐观菖蒲。地黄芪门煎,酌饮蛤蜊酒。长餐茯苓面,常食杞菊馐。” 又在诗中写道“白发敲簪羞彩胜,黄芪煮粥荐春盘。”在古时以黄芪粥养生较为常见,亦有白居易在《斋居》写道“黄蓍数匙粥,赤箭一甌汤。” 黄芪古时称作“黄耆”,其中“耆”有年长之意,这体现着黄芪补益、延缓人体衰老的养生功效。黄芪在养生保健方面有着悠久的历史,随着食品工艺的发展,人们的健康意识的不断提高,其养生应用形式更加多样化。
2.1 黄芪的食用现况
黄芪属于中医传统的补虚药,其历史悠久,在保健食品和诸多疾病临床治疗上被广泛应用,多与其他中药配伍应用于多种疾病的保健康复与治疗。黄芪提取物多被制成单剂或保健食品,其抗癌、抗衰老、预防感冒以及强身健体等作用得到广泛认可。其中含黄芪的保健品配方有1049个,黄芪常通过煲汤、泡茶、泡酒以及煎汤以烧饭烧粥来作以药膳食用。黄芪性温,适宜气血不足、气短乏力、体虚者食用,感冒、糖尿病、白血球减少、慢性肾炎、慢性肝炎、慢性溃疡、自汗多汗、内伤劳倦、脾虚泄泻、脱肛、子宫脱垂等症患者以及一切气虚体弱者可常食。但服用免疫抑制剂环磷酰胺患者、肾阴虚、湿热体质、热毒炽盛之人不宜食用。
2.2 黄芪产品的保健功能及配伍
黄芪含有黄芪多糖、黄芪黄酮、多种微量元素及人体所必需的氨基酸等成分,主要用于免疫性疾病、血液疾病、内分泌性疾病、心血管疾病等的防治与辅助治疗。黄芪多糖常分别与枸杞多糖、当归多糖、党参多糖等配合使用,具有增强免疫力的保健功能;黄芪多糖分别与茯苓多糖、葛根素、苦瓜皂苷、山药等配合使用以达到调节血糖的作用;黄芪多糖分别于当归阿魏酸、西洋参多糖、银杏黄酮等合用可调节机体血脂;黄芪多糖与大枣中的皂苷配合使用可调节血压;黄芪黄酮类分别和红景天提取物、灵芝三萜类、淫羊藿总黄酮、山楂黄酮类联合使用,常被应用于抗氧化、抗衰老功能性产品;在缓解体力疲劳的相关产品中常以黄芪多糖配合西洋参皂苷、红景天皂苷、鹿茸多肽类等成分使用,或将黄芪总黄酮与党参总黄酮联合使用;熟地黄多糖、大枣多糖、阿胶中蛋白质与氨基酸分别与黄芪多糖组合开发相关产品;此外,黄芪多糖在防辐射、抗肿瘤、护肝也有较为广泛的开发应用。
2.3 黄芪产品类型
2.3.1 流体类产品
黄芪流体类产品的开发种类有饮类、酒类、汤类等,皆各具特色。如饮类有黄芪蜂蜜饮、黄芪薄荷红茶菌饮品、黄芪复合抗疲劳饮料、红枣黄芪减肥浓浆等饮品在亚健康人群以及在由运动引起的暂时性疲劳中广受欢迎。药膳领域以汤类为多,如黄芪羊肉汤、健胃黄芪鸡块汤,常作药膳食用,以增强健胃消食、壮阳益肾、健身提神、提高机体免疫力等。酒类有黄步新研制的黄芪药酒、黄芪多依果酒、黄芪土茯苓滋补酒、以强健体魄、焕发精神,可提高免疫力。复合发酵型黄芪保健酒,在通过微生物复合发酵作用后,使得黄芪中活性物质提取率提高,该酒具有保健营养价值。奶制品类有益气补血黄芪牛奶,是将水果发酵后在加入黄芪当归等提取物,该品可益气补血、调经,多适用于女性。
近年来,中药发酵技术颇受关注,大量研究表明黄芪发酵后可促使黄芪的有效成分溶出、新的化学成分产生、促进机体吸收,改善药物的口感及肠道菌群。今后黄芪发酵液也进行加工制成相关产品,如乳酸菌饮料、酵素类果冻、酵素类固体饮料等可拓展黄芪的市场开发。
2.3.2 半流体类产品
半流体食物多适用于消化不良、手术前后或患有其他疾病的人群,将中药黄芪与半流体食物一起烹饪可增强养生效果。如粥类中的黄芪养生粥有治疗郁病的作用。黄芪粥可达到健脾、固表止汗的作用、羊胰黄芪粥适用于多食、易饥、消瘦,易口干舌燥类人群。羹类有适用于半身不遂患者的黄芪猪肉羹,可补益精气、活血化瘀。黑豆芸豆黄芪羹、黄芪健胃膏及黄芪保健酸奶在日常生活中常可用于养胃,其中黄芪健胃膏已被药典记录,该膏还具有补中益气、缓急止痛的功效。基于半流体产品的优点,可将黄芪开发成此类产品,如含黄芪土豆泥、含黄芪果泥等。
2.3.3 固体类产品
固体类食物是最常见的食品形式,出于对健康生活的追求和防止胃病的需求,人们在日常饮食生活中也常将中药作为保健料加入日常料理中。饭食类中如杨淑芳公开的黄芪保健饼干是将不同的主材料与保健料分别进行打糊、磨粉,后与面粉以及小麦胚芽粉进行混合,将制得的饼胚进行烘烤得饼干,不仅可以充饥还具保健功效。梁苑春制作的黄芪蜂花粉糕可提高免疫力、补气生血,可作为糖尿病患者、高血脂病患者的食疗保健品。糖果类有可滋阴补血、养血调经的红枣黄芪滋补红糖、黄芪玫瑰方糖。又如黄芪纤维口香糖,不但对口腔和牙齿有清洁能力,同时又可增强身体免疫。王良定研发出的黄芪健齿洁口糖是一种咀嚼型食品,在洁净口腔的同时还可预防龋齿、提高机体免疫力。此外将黄芪制成保健蜜饯在补充维生素和糖类的同时还可补气养血。茶叶类产品有如陈皮黄芪普洱茶,可降压减脂、安神的黄芪花茶,由黑毛茶和黄芪进行发酵制得具有可降低血压血脂的黄芪茯茶。粉散类产品的代表的黄芪紫薯粉有营养丰富、风味独特、保健功效强。以黄芪为主的黄芪燕麦即食米粉,其营养价值颇高,可为糖尿病人群、中老年人群提供服用。
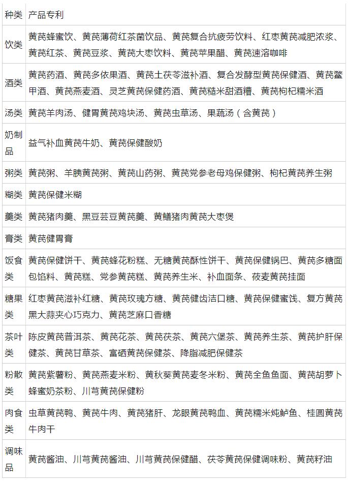
将中药黄芪开发为固体类食品,在为机体补充营养物质、提供能量的同时又具有保健效果。随着人们生活的忙碌,越来越多的人青睐于粉丝泡面、方便粥饭等速食食品和饼干糕点类即食食品。基于已有的产品之上,可开发关于黄芪的薯片、馍片、曲奇饼干、威化饼干、八宝饭、营养早餐食品等。自国家卫健委将中药黄芪纳入药食同源物质名录后,黄芪在食品领域、营养保健领域开始逐步发展,有着较为广阔的市场前景。经查阅文献专利,对黄芪已有的产品进行归纳,如表1所示为黄芪在食品养生方面已有的部分产品。
表 1 含黄芪的养生保健食品

3 其他方面的应用
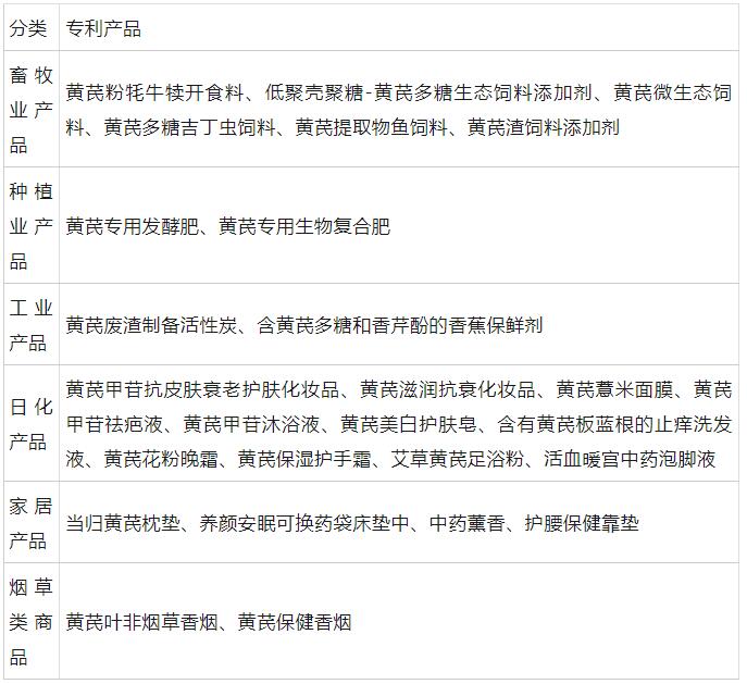
研究发现在畜牧业行业对黄芪的应用也颇为广泛,如在饲料中添加黄芪多糖可替代外源性激素类添加剂以增加产量产率。将黄芪药渣发酵后添加入饲料或使用黄芪微生态饲料可提高畜禽的免疫力、存活率。在畜牧业中抗生素的滥用存在着一定的健康隐患,中药可代替抗生素添加在饲料应用中,可将黄芪药用部位及其非药用部位充分开发应用。同时也有将黄芪开发成生物复合肥用以改善土壤,提高肥效利用率。化肥的滥用对环境造成了污染、也在植物农作物体内有所残留,将植物中药用于在农作物种植中,可开发相关的营养剂、中药化肥等。与此之外,由于生活品质的提高,人们在日化用品方面要求也愈加严格,无激素、无化学产品、无刺激性的要求使得纯植物中药广泛地运用在该领域,黄芪在中药护肤品、化妆品的市场该领域得到了开发。此外,黄芪在其他领域也有所开发,如表2所示为黄芪在其他领域的开发产品。
表 2 黄芪的其他产品开发

4 展望
随着人们生活节奏不断加快,沉重的工作压力,不平衡的饮食习惯使得大多数人处于亚健康状态。当前,人们的健康意识不断加强,有防止未病的需求,这一现象促使了养生保健行业快速发展。与此同时,国家对中医药事业的大力支持与宣传使海内外人民接受并青睐于中医养生,开创性地提出开展中医“治未病”相关工作,落实预防工作方针、弘扬中医药优秀文化以及推动中医药产业发展。其中,中药在治疗未病、调理身体方面发挥着重要的作用,中药黄芪在保健方面应用颇为广泛,且黄芪作为药食两用的大宗药材可入药入肴,其市场需求较为广阔,有良好的发展前景。
除此之外,黄芪的发酵技术日益完善,发酵后的黄芪药理作用增加,更易被人体吸收。在药用方面,目前的微生物发酵技术中多采用双向发酵,其中黄芪多作为基质与其他菌类共同发酵,故可用来开发新药。在食用方面,黄芪具有一定的保健效果,但并未得到较为全面的开发,未来可继续开发黄芪的相关产品。药食同源中药黄芪中其主要天然活性物质黄酮类、多糖类、皂苷类等物质相关功能性作用的发挥与肠道菌群密切相关,同时人们对于肠道菌群、肠道微生态环境稳态等理念愈加重视,为黄芪功能性食品的开发提供了新思路,故开发黄芪发酵功能性产品具有一定的市场前景。中药中部分活性成分也可代替人工食品添加剂,如黄芪提取物具有良好的抗菌活性,可将其活性物质作为天然防腐剂应用,使其更加绿色健康。
版权归属原始权利人,文中观点仅代表作者本人,不代表本平台立场。转载请标明来源。
转载仅为传播中医药基础知识,如果本文侵犯了您的权利,请及时联系我们,以便洽谈授权或及时删除!

蒙公网安备 15022202000134号